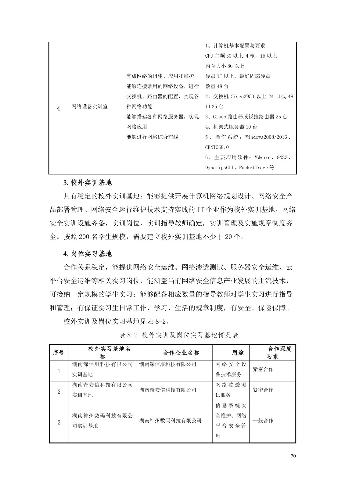
计算机网络技术

2024级计算机网络技术专业人才培养方案

来源: 时间:2024-09-23 作者:


官方微信

官方手机站

码上接单接诉即办

联系电话:0731-84099000

地址:长沙市开福区万家丽北路一段359号

Copyright © 2016 湖南机电职业技术学院版权所有

湘ICP备05001106号